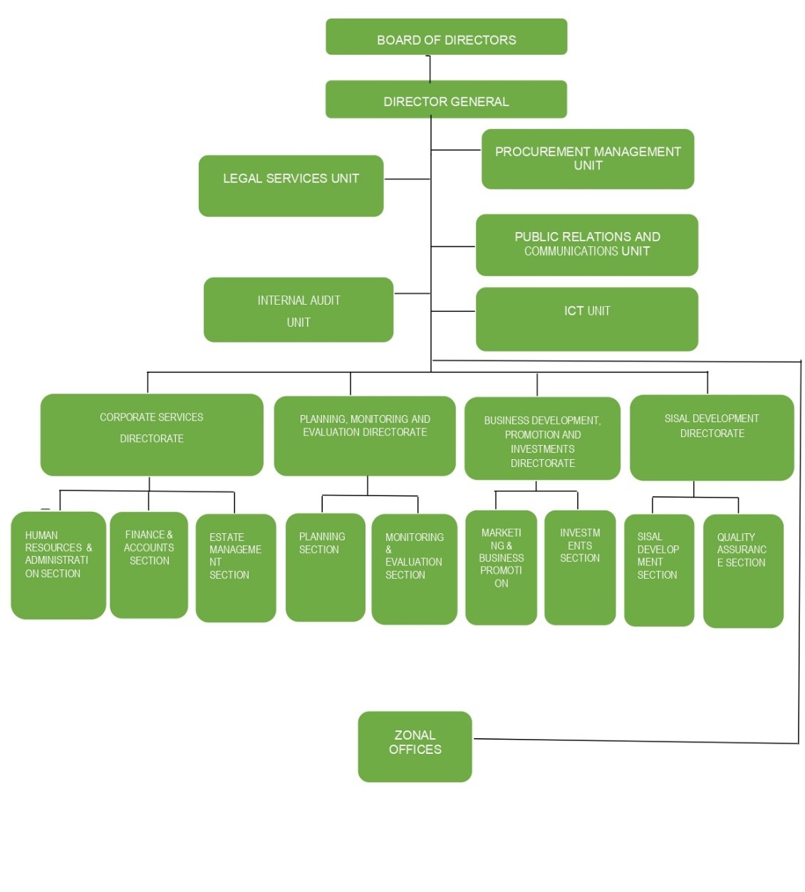
Organization Structure
Organization Structure
MUUNDO WA BODI ULIOPITISHWA

MUUNDO WA BODI ULIOPITISHWA
